学院网站
部门首页
部门概况
部门简介
工作职责
联系方式
工作动态
部门公告
规章制度
温馨提示
下载中心
首页>工作动态>阅读
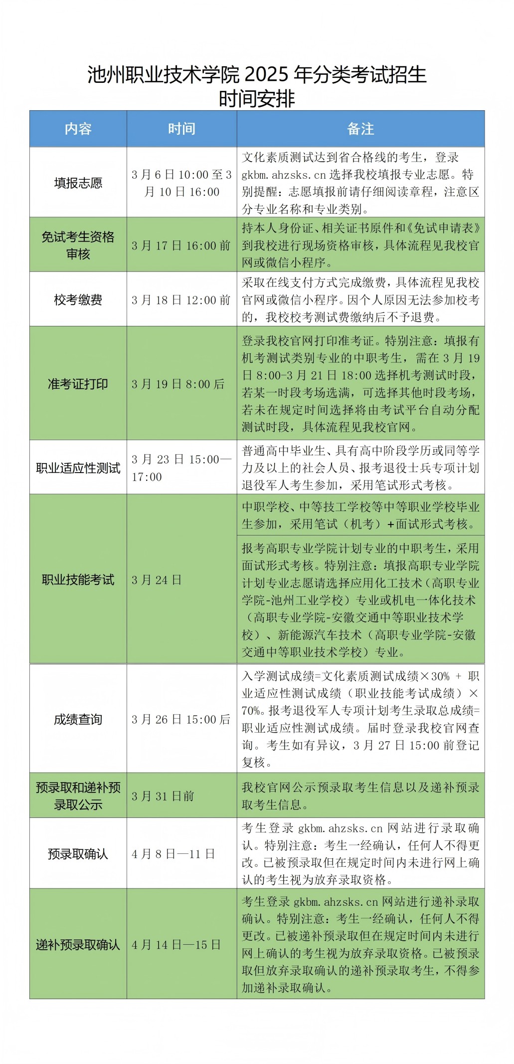
池州职业技术学院2025年分类招生时间安排
点击次数:3631 上传部门:保卫处 发布日期:2025-03-03
前一记录:
筑牢安全防线,共筑平安校园
后一记录:
池州职业技术学院2025年分类招生报考指南