学院网站
部门首页
部门概况
部门简介
工作职责
联系方式
工作动态
部门公告
规章制度
温馨提示
下载中心
首页>工作动态>阅读
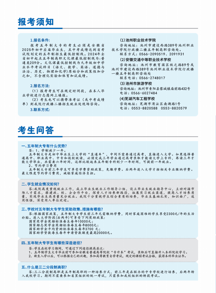
池州职业技术学院2025年五年制大专招生简章
点击次数:3796 上传部门:保卫处 发布日期:2025-07-04
前一记录:
公安特警送教上门 筑牢校园安全防线
后一记录:
池州职业技术学院2025年普通高考招生报考指南