网站首页
学院概况
学院简介
党委班子
机构设置
专业简介
学院风景
学院新闻
图片新闻
学院要闻
通知公告
采购公告
媒体报道
招生就业
招生信息
招生网
就业网
信息公开
学生天地
团学工作
第二课堂
学生习作
部门网站
办公室
组织人事处
纪委办公室
教务处
学生工作部
总务处
招就处
保卫处
财务处
实验实训中心
图文信息中心
继续教育学院
院工会
院团委
后勤服务公司
系部网站
基础教学部
经济与管理系
建筑与园林系
电子信息与传媒系
机电与汽车系
旅游系
教育系
生物与健康系
智慧校园
线上教学
职教云
扩招学生e会学
E会学学习平台
超星学习平台
首页>最新动态>阅读
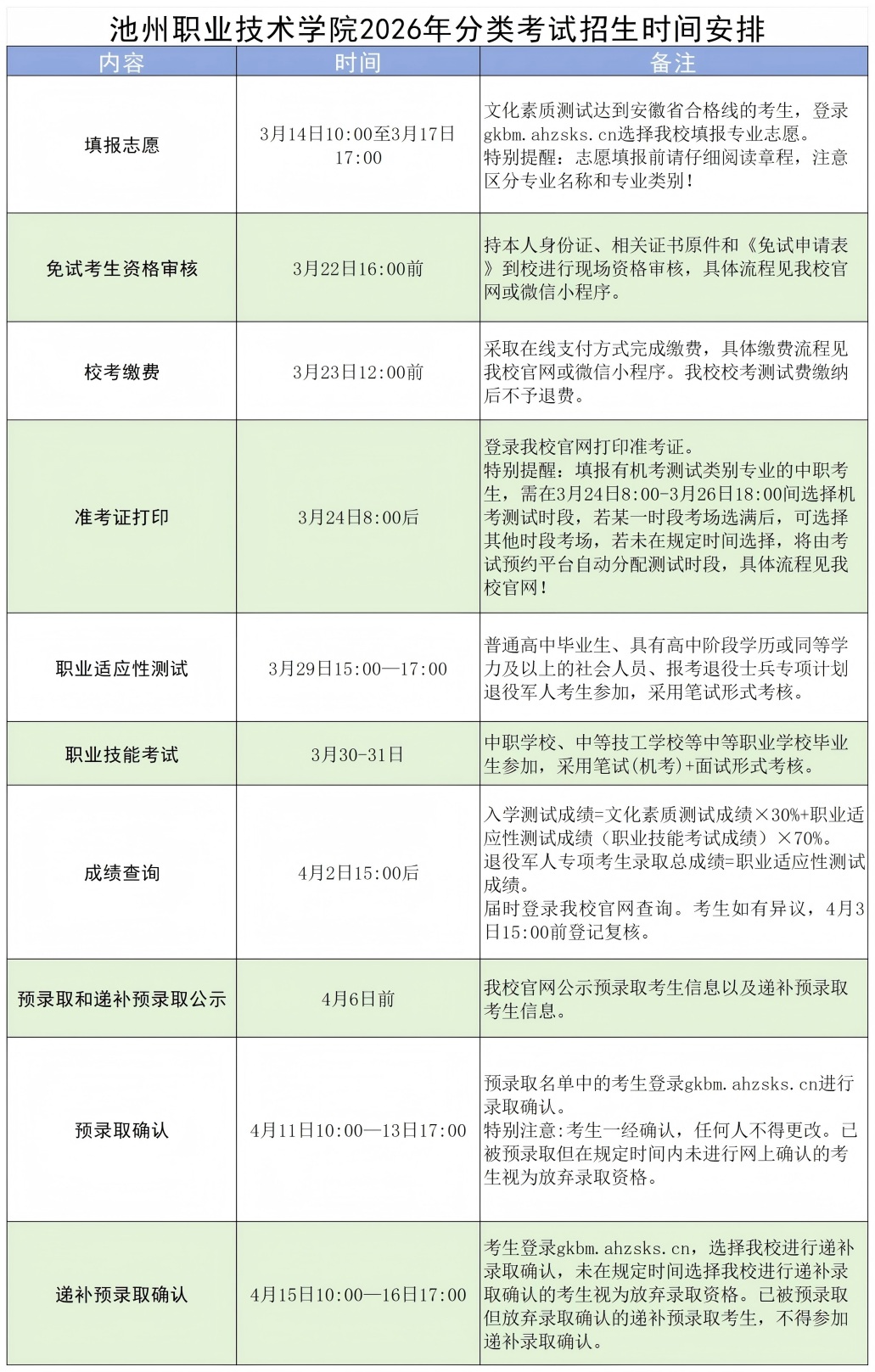
池州职业技术学院2026年分类考试招生时间安排
点击次数:13699 上传部门:招生就业与校企合作处 发布日期:2026-03-12
前一记录:
池州职业技术学院2026年职业技能考试(职业适应性测试)形式及时间安排
后一记录:
池州职业技术学院2026年分类考试招生章程